内蒙古鄂尔多斯市2025年中考政策解读
【#中考# #内蒙古鄂尔多斯市2025年中考政策解读#】®无忧考网从鄂尔多斯教育在线了解到,内蒙古鄂尔多斯市2025年中考政策解读公布,相关事宜详情如下:

近日,市委教育工作领导小组印发《鄂尔多斯市2025年初中学业水平考试与高中阶段学校招生工作方案》,明确了2025年中考日程安排、考试科目、分值等相关事项。
一、今年我市中考政策调整情况
(一)命题阅卷招生
2025年中考由自治区统一命题,我市组织阅卷和招生工作。
(二)生物学、地理、体育与健康知识学业水平考试成绩使用
2025年我市生物学、地理科目学业水平考试满分均为50分,体育与健康知识满分为10分;2024年、2025年自治区生物学、地理科目学业水平统考满分均为30分,体育与健康知识满分为10分。
(1)参加我市2025年初三年级学业水平考试的考生,因休学后复学,如已参加过我市2025年生物学(含体育与健康知识)、地理科目学业水平考试,则成绩有效,生物学、地理科目按折算成绩计入中考总分,体育与健康知识按卷面成绩计入中考总分。生物学、地理科目成绩折算公式为:

(2)参加我市2025年初三年级学业水平考试的考生,如已参加过内蒙古自治区2024年生物学(含体育与健康知识)、地理科目统考,则成绩有效,按卷面成绩计入我市2025年中考总分。学籍不在我市的社会考生须提供学籍所在盟市教育局开具的成绩证明。
(3)参加我市2025年初三年级学业水平考试的考生,如未参加过内蒙古自治区2024年生物学(含体育与健康知识)、地理科目统考,则须同时参加2025年初二年级生物学(含体育与健康知识)、地理科目学业水平考试,按卷面成绩计入中考总分。
(三)考查科目有要求
生物学实验操作、音乐、美术、劳动教育、综合实践活动实行等第制,由旗区教育体育局组织实施。原则上5门考查科目取得3个C等第及以上的考生方可报考普通高中。
(四)综合素质评价有要求
初中学生综合素质评价结果分为A(优秀)、B(良好)、C(合格)、D(不合格)四个等第。报考自治区示范性普通高中的考生,原则上综合素质评价结果为B等第及以上;报考其他普通高中的考生,综合素质评价结果为C等第及以上。
(五)提高分招比例
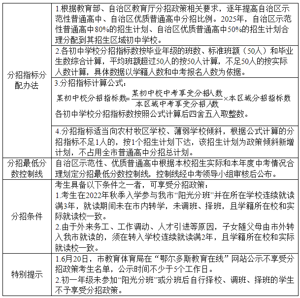
根据《鄂尔多斯市教育体育局关于印发〈鄂尔多斯市高中阶段学校考试招生制度改革实施方案〉的通知》(鄂教体发〔2025〕15号),2025年中考,自治区示范性普通高中80%的招生计划、自治区优质普通高中50%的招生计划合理分配到其招生区域初中学校。(2024年该2项比例分别为75%、40%)
(六)开展自主招生
今年有市第二中学、市第一中学东胜校区、达拉特旗第一中学、准格尔旗世纪中学、市第一中学伊金霍洛校区5所自治区示范性普通高中开展自主招生试点。主要招收具有数学、物理、化学、生物学、信息科技、哲学、历史、古文字等学科专长的学生。招生人数比例控制在本校年度招生计划的5%以内。已被自主招生学校录取的考生需参加我市2025年中考,成绩仅作为学生初中毕业的依据,不予公布,且不作为其他普通高中的录取依据,不再参加2025年中考志愿填报。
(七)中等职业学校开设普通高中试点班
公办中等职业学校可申请1至2个普通高中试点班,试点班实行单列招生计划,与普通高中同步填报志愿、同步录取,招生区域、录取办法与市、旗区所属普通高中一致。试点班学生第一学年全部注册为中等职业学校普通高中学籍,单独成班,执行普通高中学籍管理各项规定。
第一学年末,试点班学生可根据学习兴趣自愿提出转换中等职业学校专业学习申请。试点班学生自愿转入中职专业学习后空出的普通高中学位面向本校高一年级中职学生选拔补齐。每名学生只可申请转换1次,高二年级开始不再转换。
(八)原民语授课考生可报考普通国通语授课高中志愿
原民语授课考生可报考普通国通语授课高中志愿,录取规则和普通学校学生一致,少数民族语文成绩不计入中考总分。原民语授课考生在报考原民语授课高中时,少数民族语文成绩计入中考总分。
二、中考日程安排

三、普通高中招生类别

四、分招政策

五、成绩公布、查询及复核

六、志愿填报

七、学业水平考试科目、分值及考试时长

八、纸笔考试时间安排

九、咨询服务
点击查看